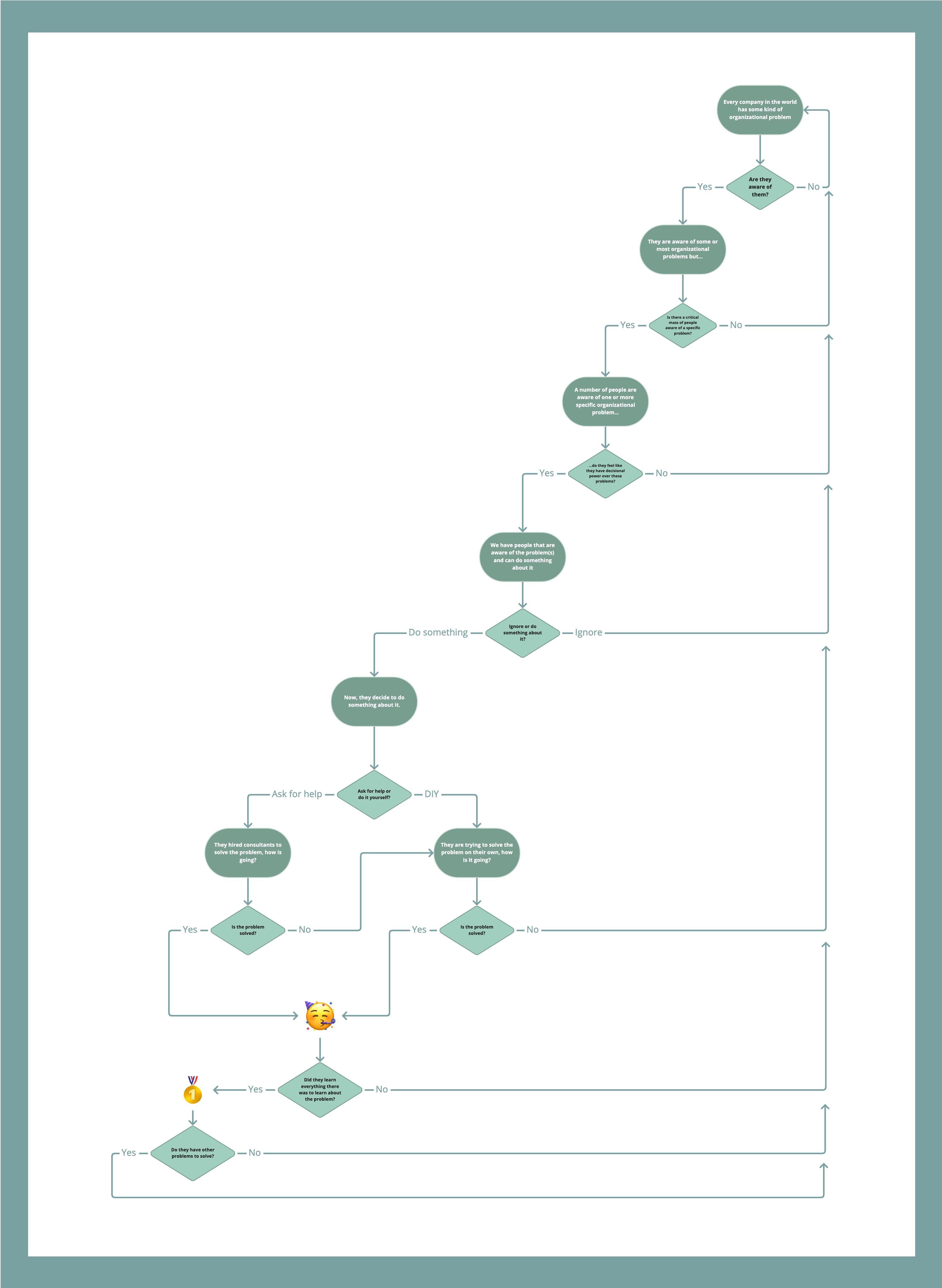
The following is an extremely over-simplified, faux-flowchart that runs into my head every time I tell someone that I help companies solving organizational problems and they say “Basically every company has organizational problems so you must be working A LOT…”, implying that every company in the world must be chasing me down to help them solve their organizational problems.
That’s not how it works, of course.
It’s more correct to say that every company is on a journey in dealing with their organizational issues, but the points of contact between me and those companies are fewer and further apart than most people would imagine.

(open in a new tab to see it at full size)
For a long time I used the funnel metaphor to explain the concept:
-
All companies have organizational problems
-
Some people are aware of them
-
Only a few people can decide upon if and what to do
-
Most companies at this point decide to ignore the problem or solve it on their own
-
Only a smaller percentage of companies hires external consultants
And only at this last point, that’s when I usually come in.
Egoistically, I though about it as a funnel because, yes, I would do better as a consultant if more and more companies would decide to hire me to help them — a form of lead generation, commercial funnel must always be in my head, somewhere.
It dawned on me that I can’t directly influence the awareness of a company from the outside, meaning that I have no other way to get in touch with them unless they have either matured a certain level of awareness on their problems, or, tried to solved their problems on their own and failed.
That’s why I decided to draw this faux-flowchart: it is to remind both myself and everyone out there that complex, organizational problems are always in the way of every person, team and company and the fact that certain problems might go unnoticed, ignored or picked up and dealt with it’s a matter of timing, context, luck, focus.
I’m always humbled when a company asks for help, because I know it’s hard, and there’s always a long and complicated history behind that request.
I put the “Did they learn everything there was to learn about the problem?” question at the end of the flowchart because that’s the essence of it: while it’s really hard to break free from the “ignoring loop”, it’s really easy to go back to it if we don’t put energy into sustaining a continuous learning loop.
Header photo: Eilis Garvey on Unsplash